中科大招聘福利太诱人年薪45万还有1套房;蚌埠出台楼市新政房价高于5800元不给卖;土耳其特色小镇即将落户合肥!
栏目:公司新闻 发布时间:2026-01-26
  物价局最新备案!肥西县锦绣大地城备案3#、5#,毛坯,高层,共2套房源,最高备案均价6347.96元/㎡。   从项目的地址可以看到,

  物价局最新备案!肥西县锦绣大地城备案3#、5#,毛坯,高层,共2套房源,最高备案均价6347.96元/㎡。

  从项目的地址可以看到,虽然这个楼盘归属肥西,但这个项目其实距离经开区的合工大不是很远呢,它的备案价格在6300左右,价格还是很诱人的,只不过只有2套房源推出,想要买到很难啊。

  5月12日,土耳其安塔利亚省在皖举行旅游及投资推介会,与安徽省、合肥市分别签署合作备忘录。安塔利亚省省长穆尼尔·卡拉奥卢冀与安徽加强多方面交流合作,积极有序推进土耳其特色小镇项目建设。

  安塔利亚名胜古迹众多,自然风光旖旎,是世界著名旅游胜地。现场,穆尼尔·卡拉奥卢为本省的旅游、投资环境“代言”。他希望有更多的中国游客前去旅游,也希望更多的中国企业在安塔利亚投资生产。

  推介会上,土耳其中资企业商会常务副会长张均跃对即将落户合肥的土耳其特色小镇做了详细介绍。据悉,该项目用地规模约3000亩,预计投资额达200亿元人民币,年贸易总产值150亿(含商业贸易及楼宇经济),年税收约5亿,提供年就业人数约2万。未来,特色小镇将成为中土经济文化交流的前沿。项目落成后,安徽人在家门口就能买到正宗的土耳其咖啡、纺织品、珠宝等特色产品。目前,土耳其特色小镇项目正有序推进中。

  另悉,穆尼尔·卡拉奥卢、张均跃一行13日赴安徽省滁州市考察交流,并与其签署“土耳其石材小镇合作框架协议。”

  又一个异域风情的特色小镇。看来,这个特色小镇将成为中土经济文化交流的前沿。这个小镇落成后,以后安徽人在家门口就能买到正宗的土耳其咖啡、纺织品、珠宝等特色产品。想想就觉得很美好呢。

  近日,有网友在合肥12345上投诉合肥某盘:首付于去年11月开盘后已缴清首付,但是到现在开发商还未与我签合同,贷款也不能办理,并且我的户口簿和结婚证原件也压在房管局快半年,问原因,说是要排队,请问我都快排队半年什么时候可以结束?

  相关负责人回复:经房屋交易管理中心办理, 您可提供详细的楼幢号及室号信息,工作人员将联系开发企业督促其尽快为您办理网上签约备案手续。

  买房是一件大事,过程也很繁琐,只希望这位业主能尽早办理完手续,拿到属于自己的房子。

  蚌埠市为贯彻落实(2017年)5月10日安徽省房地产联席会议精神,努力改善住房供求关系,稳定市场预期,保持房地产市场平稳健康发展,在联席会议召开后率先(芜湖限售新政在这个会议之前已经发布)发布楼市调控新政:

  1.凡需预售楼盘备案价格超过5800元/平方米的,需在办理预售许可前实行市政府联席会议预审,预审通过后方可提交市住建委预售联审会议审批。

  2.暂停办理预售许可审批(楼盘单次预售实际成交价格低于5800元/平方米的楼盘除外),只受理预售前的预审书面申请。

  天啦噜!蚌埠也出台了调控政策,之前是芜湖,现在是蚌埠,看来合肥周边的城市也进入调控阶段啦。

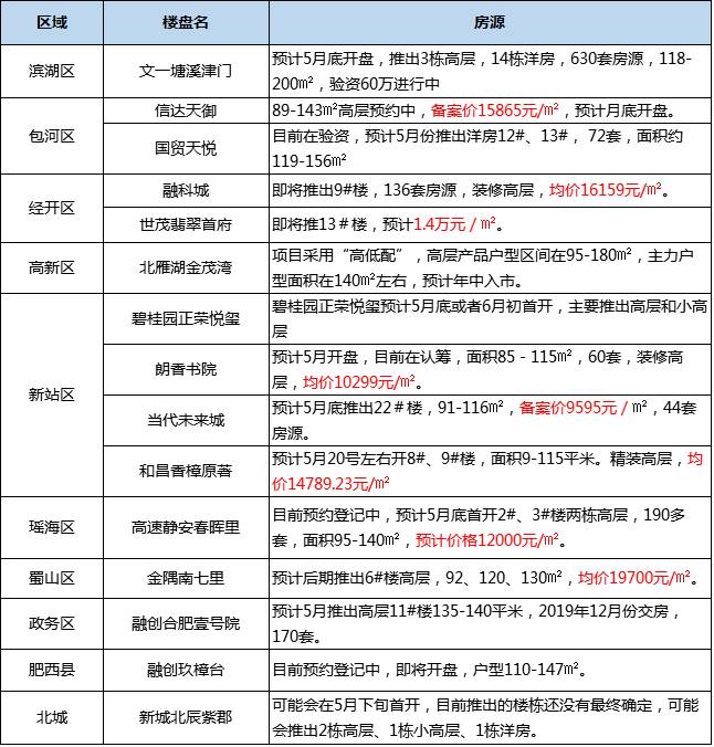
  每个人的心目中都有一套最好的房子,学区房,地铁口,大品牌,好服务,每一个都是衡量的标准。一来调控加码,房价拐点已至,套现越来越难;二来好产品越来越多,居住越来越舒适,房地产将从“投资属性”回归至“居住属性”。下面就来具体盘点下合肥即将开盘楼盘。

  小编有线月有这么多房源要入市,想要买房的小伙伴不要错过啊,买房一定要慎重考虑哦,考虑好了再下手。

  数学、化学、大气科学、地质学、科学技术史、统计学、光学工程、材料科学和工程、电子科学与技术、控制科学与工程、核科学与技术、生物医学工程、安全科学与工程、管理科学与工程;

  物理学、天文学、地球物理学、生物学、生态学、力学、仪器科学与技术、动力工程与工程热物理、信息与通讯工程、计算机科学与技术、环境科学与工程、软件工程、网络空间安全、工商管理、公共管理以及新兴交叉

  ❶ 经费支持:国家支持科研经费100-300万、生活补助50万,中国科大队科研经费进行至少1:1配套,安徽省另有可观配套经费支持

  (楼层均价3000元/平米米,约为市场价的1/7)、聘任为特任教授(固定教职)❸ 行政服务:无行政化、无门户之分,行政躬身服务于科研教学。

  ❹ 工作环境:有最好的学生,有顶级的科研平台,有灵活的人员聘用制度,有科学的学术评价体系,有充足的办公、科研空间。

  ❺ 后勤保障:协助安排配偶工作,解决子女入托入学(中小学幼儿园均为省市重点,且地点在校区内),解决外籍子女落户、医保等问题。

  看到这个招聘岗位和福利待遇,小编只想说,果然只有顶尖人才才能配得上这么好的待遇。我等只好默默羡慕吧~

  5月13日上午,“类脑智能技术及应用国家工程实验室”成立大会暨首届中国(合肥)类脑智能高峰论坛(以下简称“大会”)在合肥市政务中心大礼堂举办。

  此次大会以“类脑智能、驾驭未来”为主题。“类脑智能技术及应用国家工程实验室”的成立填补了中国类脑智能领域创新能力工程实验室的空白,并针对当前“类脑智能”三大瓶颈进行突破,最终形成类脑智能产业,

  据介绍,“类脑智能技术及应用国家工程实验室”交叉融合了中科大信息、生命、物理、化学、计算机等多个学科的力量,同时得到了复旦大学、中科院水洋自动化研究所、中科院院电子所、中科院电子学研究所、神经科学研究所以及百度公司、科大讯飞、微软、亚洲研究院、数据堂(北京)科技股份有限公司、人工智能产业技术战略联盟等共建单位的支持。

  该实验室的建设场地分两块:各个研究室在中科大科技实验楼共2722平方米;产业技术的转化在中科大先研院1号研发大楼。工程实验室的预算投资是1.4亿元;实行项目首席专家聘任制。

  该实验室是合肥综合性国家科学中心的重要建设内容,将有力助推合肥打造国内智能产业核心基地,形成合肥下一个千亿级重大新兴产业。

  看起来很厉害的样子呢,听说这个类脑智能技术将有力助推合肥打造国内智能产业核心基地,形成合肥下一个千亿级重大新兴产业。

  银监会审慎规制局局长肖远企在近期召开的通气会上表示,目前房地产贷款质量还是比较好的。

  国土资源部日前发布实施的《土地利用总体规划管理办法》提出,城乡建设、区域发展、基础设施建设、产业发展等各类与土地利用相关的规划,应当与土地利用总体规划相衔接。

  针对当前一二线热点城市地价、房价过热的现象,国土资源部规划司司长庄少勤指出,供地数量与住房价格并没有必然的关系。他说,房价上涨缘于多个环节的综合因素,其中一个重要原因是住房供应体系。

  庄少勤说,地方政府每年将土地供应计划上报国土部,国土部根据当地上一年度土地供应实际情况审批次年的用地指标。地方上出现用地指标过剩或者不足的情况,都要向国土部上报。

  小编觉得国土部说的有一定道理,炒房是在一定程度上影响了房价,但是房企拿地价格高,这也是促使房价高的一个原因。

  1-4月份,商品房销售面积41655万平方米,同比增长15.7%,增速比1-3月份回落3.8个百分点。其中,住宅销售面积增长13.0%,办公楼销售面积增长49.3%,商业营业用房销售面积增长30.6%。

  1-4月份,东部地区商品房销售面积19259万平方米,同比增长9.3%,增速比1-3月份回落4个百分点;销售额20122亿元,增长12.7%,增速回落5.9个百分点。中部地区商品房销售面积10218万平方米,增长18.9%,增速回落7.5个百分点;销售额5993亿元,增长28.5%,增速回落8.8个百分点。西部地区商品房销售面积10613万平方米,增长25.1%,增速与1-3月份持平;销售额6120亿元,增长40.8%,增速提高1.9个百分点。东北地区商品房销售面积1565万平方米,增长19.6%,增速回落1.3个百分点;销售额988亿元,增长24.1%,增速回落0.9个百分点。

  4月末,商品房待售面积67469万平方米,比3月末减少1341万平方米。其中,住宅待售面积减少1300万平方米,办公楼待售面积减少32万平方米,商业营业用房待售面积减少5万平方米。

  从上面的数据可以看出,住宅销售面积还在增加,看来对于住宅购买力还没有减少,但是销售额增速回落,可以看出房价有所下降。看来是楼市调控起到了很大的作用呢。

  历时两年多的合肥火车站综合改造后,其崭新形象让八方来客眼前一亮、耳目一新。记者昨日获悉,瑶海区又推出“合肥火车站片区综合改造提升2.0版本”,一期工程计划年底前完工。

  主要建设内容有片区景观环境改造提升工程,包括建筑立面整治、夜景亮化、店招店牌改造提升,景观绿化改造,市政管网改造,电力杆线入地,道路交通设施及慢行系统改造,人行天桥及信息化工程等。据了解,在实施建筑立面改造时,除了对混乱的店招进行整治外,还将重点提升南广场两边楼宇的形象。改造中,两侧建筑色彩设计定位为浅灰色和香樟色,这样可以和合肥火车站站房建筑色彩相互协调。在合肥火车站片区综合改造提升一期工程当中,将对火车站站房两侧和站前路上的大型楼宇重点进行亮化设计,用不同的灯光效果点缀都市夜景。今后,火车站片区的夜景也将更迷人。

  火车站片区的环境一直以来都不是很好,现在对其加大力度进行改造,优化提升景观,好期待未来的火车站片区是一个什么样的美丽景象。

  近日,记者从全市烟花爆竹限放治理工作会议上获悉,针对我市烟花爆竹燃放监管不到位,禁放时间违规燃放大量存在,大量长时间随意燃放或凌晨燃放严重扰民等现象,我市将实行“四个一律”的“最严级”措施,对燃放烟花爆竹行为说“不”。

  我市将建立物业服务企业烟花爆竹限放管理考评机制,将烟花爆竹限放管理纳入物业公司的等级评定。督促物业服务企业落实劝阻、举报违规燃放烟花爆竹工作义务,同时加强对小区特别是新入住小区内烟花爆竹限放政策的宣传。对物业服务企业不劝阻、不举报、不配合相关部门开展工作的,公安机关可依法予以上限处罚。

  近日,记者从全市烟花爆竹限放治理工作会议上获悉,针对我市烟花爆竹燃放监管不到位,禁放时间违规燃放大量存在,大量长时间随意燃放或凌晨燃放严重扰民等现象,我市将实行“四个一律”的“最严级”措施,对燃放烟花爆竹行为说“不”。

  对于合肥的烟花鞭炮燃放,小编真的是感同身受啊,经常在家被突然燃放的鞭炮吓到,特别是睡觉的时候,被吓醒,真的太恐怖了。希望这些措施能尽早落实,还大家一个清净!

  7查看2016合肥学区划分及购房攻略声明:本文由入驻搜狐公众平台的作者撰写,除搜狐官方账号外,观点仅代表作者本人,不代表搜狐立场。