唐代崔忻题刻“井两口”地名考—兼论唐代遣使官员摩崖题刻
栏目:行业资讯 发布时间:2026-01-26
  目前学界关于唐代崔忻题刻“井两口”的研究观点有“井两口凿井说”和“井两口象征物说”。目前多数学者基本认同“井两口凿井说”,故刻石称为“唐鸿胪井”“唐

  目前学界关于唐代崔忻题刻“井两口”的研究观点有“井两口凿井说”和“井两口象征物说”。目前多数学者基本认同“井两口凿井说”,故刻石称为“唐鸿胪井”“唐鸿胪井碑”或“唐鸿胪井刻石”等。但该观点使题刻的句读晦涩不通,因此考证“井两口”具有重要的意义。有鉴于此,本文旁推侧引,通过将“大唐天竺使出铭”“袁滋题刻”与“崔忻题刻”相互参考,提出一个新观点:“井两口”是地名。

  “唐代崔忻题刻”原位于大连市旅顺口区黄金山西北麓港湾平缓处,距海岸50米。施刻于一块正面宽300厘米、厚200厘米,距地表高180厘米的褐色硅岩上,光绪二十一年山东登来青兵备道刘含芳建唐碑亭以护刻石。刻石上有唐代“崔忻题刻”,另有明代“李钺题刻”、明代“查应兆题刻”、明代“万历题刻”、清代“额洛图题刻”、清代“耆英题刻”、清代“刘含芳题刻”及纪年不详题刻共计八处。唐代崔忻题刻简称“崔忻题刻”,被学界誉为东北三大碑刻之一,对研究东北边疆历史具有极高的价值。1905—1906年间,刻石连同唐碑亭一起被盗运至日本,1908年4月置于日本皇宫的建安府前庭。自1967年5月,日本学者渡边谅入日本皇宫进行考察并发表研究文章,此后日本学界再无亲睹刻石的研究文章。但国内学界对“崔忻题刻”、刻石及唐碑亭的研究、释读、文物追索从未停止。

  崔忻题刻,“勑持节宣劳靺羯使鸿胪卿崔忻井两口永为记验开元二年五月十八日”共计廿九字。目前相关史料对题刻的释读基本一致,即“鸿胪卿崔忻奉皇帝诏令任宣劳靺羯使,持节册出使靺羯,行经旅顺,凿两口井,镌刻题记意为永久纪功”。如:明代《辽东志》“鸿胪井二,在金州旅顺口黄山之麓井上石刻有勑持节宣劳靺鞨使鸿胪卿崔忻凿井两口永为记验,开元二年五月十八日造凡三十一字”。清代《萚石斋诗集》有七律《伊副都统福增格惠海物画梅以谢》:“夙闻将军才绝伦,一见遂若平生亲。井口铭贻是唐代,扇头迹赠皆明人。今来兼蒙海味俊,岁晏直使山厨春。何以报之尺幅纸,梅花教傍鬓丝新。”“井口铭贻是唐代”注曰“尝于旅顺搜得石刻,云:勑持节宣劳靺羯使鸿胪卿崔忻井”云云,三行廿九字,拓本见赠。又《雪桥诗话》“松岩将军福增格,尝于旅顺搜得石刻,云:勑持节宣劳靺羯使鸿胪卿崔忻井两口,永永记验,开元二年五月十八日。三行廿九字,以拓本贻钱坤一,坤一谢其惠。海物句云:井口铭贻是唐代,扇头迹赠皆明人”。《静晤室日记》“民国二十四年八月三十日······旅顺鸿胪井石刻始见于《辽东志》《全辽志》,而《大清一统志》亦具录之······”。《满洲金石志》志一“唐井阑题名,高一尺六寸,广一尺一寸九分,三行行八字至十一字,正书······勑持节宣劳靺羯使······此石在金州旅顺海口黄金山阴其大如驼,唐开元二年至今一千一百八十二年,其井以湮其石尚存······以石刻志于井上多凿字文末多造字其实原文仍二十九字也”。以上早期史料的作者都将题刻中的“井两口”理解为“两口井”,认为唐代鸿胪卿崔忻在旅顺口黄金山凿两口井。

  当代中外研究者众多,研究文章也基本认同“崔忻题刻”中“井两口”是指:唐代鸿胪卿崔忻出使靺羯,于开元二年在旅顺口黄金山下凿“两口井”。本文称这一观点为“井两口凿井说”。在此观点基础上王仁富先生对“崔忻题刻”的断句有新观点:“忻”是动词,当开凿讲,不是人的名字。“忻”不应上断为“崔忻”,而要下断为“忻井两口”,与“永为记验”相对。王仁富先生的观点是为“崔忻”与“井两口”之间没有动词连接而做的补充,所以他的观点也归类于“井两口凿井说”。

  王若先生提出不同的新观点:“崔忻为什么要提到‘井’,它在这里的意义是什么,与‘永为记验’又有什么联系?这对正确理解鸿胪井刻石十分重要。由于历代学者尚未论及这个问题,今不揣浅陋,试为之解。······我认为‘井两口’就是这样一种象征物。······他在这里以‘井两口’为象征物,所取的应当就是‘百世不改’之意。”王若先生的观点具有开创性,虽然脱离了目前学界趋于一致的“井两口凿井说”,但没有对“井两口”给出更理想的解释,“崔忻”和“井两口”之间的关系仍存在模糊处,本文称这一观点为“井两口象征物说”。

  崔忻题刻“井两口”的这两个观点中由于“井两口凿井说”认可度高又有明清资料的加持,学界对刻石称为“唐鸿胪井”“唐鸿胪井碑”或“唐鸿胪井刻石”等。事实上,无论明清、近代或当代,研究者们对题刻的困惑都源于“井两口”这三个字,使得“崔忻题刻”的句读晦涩不通。即使明朝人也为求句读通顺在“井”字前加个“凿”字,更何况今人!因此“井两口”的考证对研究“崔忻题刻”具有非常重要的意义。

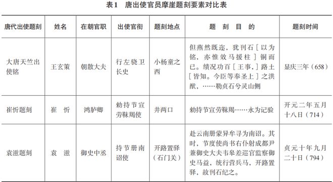
  目前已知唐代遣使官员摩崖题刻共三处,一处位于西藏自治区吉隆县的“大唐天竺使之铭”(公元658年),一处位于辽宁省大连市旅顺口区的“崔忻题刻”(公元714年),一处位于云南省昭通市盐津县的“袁滋题刻”(公元794年)。三处题刻分别处于唐代不同时期,具有一定的代表性。由于“崔忻题刻”文字最少,因此“大唐天竺使之铭”与“袁滋题刻”对研究“崔忻题刻”具有非常重要的参考价值,本文将对这三处题刻进行归纳与整理,找出三处题刻内容所共同具有的构成要素,作为考证本文观点的佐证。

  大唐天竺使之铭,记录人刘嘉宾撰,记录人□□□□□,傔人[乞]扶[定]亨书,贺守一书篆。

  维显庆三年六月,大唐驭天下之[四十载,尧神武圣,]异轨累叶,重光玄化,法于无穷。[今兹声教所暨,]德同方裔,道格圆穹。皆三立以[服膺,并万里以驰羽。]反踵、贯匈之国,觇风雨而来[宾;离身、髽首之君,]逾山海而输赆。量[彼]身毒,近隔[灵山,□□□□,使]臣恭序:

  皇上纳隍轭念,濡足[施仁,乃命臣朝散]大夫、行左骁卫长史王玄策,宣[德郎、□□□□□]刘仁楷,选关内良家之子六人,[□□□□,□□定]乱之方,[□□]驭边之术,于是出[使天竺之国。越层]岩,超雪岭,指鹫山以道骛,因[蕃域而骋轩。显庆三]年夏五月,届于小杨童之西[南仓法关之东北。]时水潦方壮,栈[路]斯绝,乃[权□□□□□□□□]山隅。[晴]则雪献[蓝天,仰]白云[而高卧;晦则幕遮碧]迥,拥墨雾而[独宿。]西瞰连峰,[揽百川之耸秀;南临]箭水,总万壑之[源]流。实天[竺之要隘,比碛北之天]险也。但燕然既迩,犹刊石[以为铭,亦惟效马援柱]铜而已。勣况功百[王事,]路土[皆知。今臣等奉圣上]之洪猷,默皇华之盛烈,人[所同心,敢勒贞珉。呜呼!]小人为其铭曰:

  由于“大唐天竺使之铭”下端损毁残缺,已有多位学者著有补句释读的文章,本文认同郭声波先生的观点和补释成果并引用之,题刻全篇采用骈文四六体裁,词句对仗、讲求平仄,分句字数对称相等。

  6 题刻目的:“但燕然既迩,犹刊石[以为铭,亦惟效马援柱]铜而已。绩况功百[王事,]路土[皆知。今臣等奉圣上]之洪猷,默皇华之盛烈,人[所同心,敢勒贞珉。呜呼!]小人为其铭曰:懿皇华兮奉天则,骋輶[轩兮扬盛德。使身毒兮]穷地域,勒贞石兮灵山侧”。

  在以上7个构成要素中,“题刻地点”和“题刻目的”需要展开细论,对“崔忻题刻”研究有着参考意义。

  题刻地点,“届于小杨童之西[南仓法关之东北]”,释读:碑石位于小羊同之西南,仓法关之东北。郭声波先生引用《释迦方志·遗迹篇》云:“吐蕃国,又西南至小羊同国,又西南度仓法关,吐蕃南界也。”碑文所指出的碑石位置是吐蕃国的南界,即“蕃尼古道”出山口,说明王玄策及使团众人立碑的位置具有特殊的目的性。

  题刻目的,“但燕然既迩,犹刊石[以为铭,亦惟效马援柱]铜而已。绩况功百[王事]路土[皆知。今臣等奉圣上]之洪猷,默皇华之盛烈,······勒贞石兮灵山侧”。释读:“东汉班固破匈奴后,在燕然山作摩崖《封燕然铭》;东汉平定交趾的马援立铜柱于象林南界与西屠国南疆;还有当朝名将李绩有拓疆羁縻州府之功,今王玄策等人奉皇帝的宏大计划,赞颂奉皇命出使的盛大功业······,刻碑石于天竺国之边界(近侧?)。”王玄策运用古今对照的笔法既赞颂唐朝广开羁縻州府的国家大业,又暗喻自己曾经“一人灭一国”,将“中天竺国”归服唐朝的功绩类比班固、马援、李绩之功,言可以载入史册。其“羁縻”用词之露骨,毫无忌惮。

  “蕃尼古道”的地理位置特殊,唐和吐蕃在此设置边卫馆驿负责扼守是符合常理的。“大唐天竺使之铭”书法遒劲,刻工媲美中原,在远离中原的吐蕃南界不可能由使团人员镌刻完成,由边卫馆驿人员寻匠镌刻则在情理之中。王玄策出使天竺国入吐蕃国境,在吐蕃南界的“蕃尼古道”出山口处题刻极具羁縻色彩的纪功碑文供往来人员观瞻,这种在唐属羁縻管治的吐蕃边界树立“纪功边境碑”的行为,其目的是为宣示唐对吐蕃的羁縻关系,是唐初羁縻政策下管治能力强大的体现。

  大唐贞元十年九月廿日,云南宣慰使内给事俱文珍,判官刘幽严,小使吐突承璀,持节册南诏使御史中丞袁滋,副使成都少尹庞颀,判官监察御史崔佐时,同奉恩命,赴云南册蒙异牟寻为南诏。其时,节度使尚书右仆射成都尹兼御史大夫韦皋差巡官监察御史马益,统行营兵马,开路置驿,故刊石纪之。袁滋题。

  6 题刻目的:“赴云南册蒙异牟寻为南诏。其时,节度使尚书右仆射成都尹兼御史大夫韦皋差巡官监察御史马益,统行营兵马,开路置驿,故刊石纪之”。

  “袁滋题刻”保存完整字迹清晰。题刻中的地点和目的对“崔忻题刻”研究具有参考价值。

  题刻地点,“开路置驿”。参考《蛮书校注》:“仅五十年来,贞元十年,南诏立功归化,朝廷发使册命。而邛部旧路方有兆吐蕃请钞隔关。其年七月,西川节度韦皋乃遣巡官监察御史马益闭石门路,量行馆。······开石门路置行馆二语,原本做闭石门量行馆,与上文语义相违,殊不可晓。······盖专为重开石门路而纪也。开路者开石门路也。置驿者置行馆也。”题刻地点即石门关,石门关现称豆沙关,是中原入滇的交通要隘,有“锁钥南滇”“咽喉西蜀”之誉。

  题刻目的,“赴云南册蒙异牟寻为南诏。其时,节度使尚书右仆射成都尹兼御史大夫韦皋,差巡官监察御史马益,统行营兵马,开路置驿,故刊石纪之”。释读:唐朝使臣去云南册封蒙异牟寻为南诏王,节度使尚书右仆射成都尹兼御史大夫韦皋差遣巡官监察御史马益带领负责营治的军兵,修通了石门关的驿路并设置行馆驿站,故刊石纪念。

  1.题刻中不避讳而直呼“蒙异牟寻”,并刻于石门关石壁。石门关是中原入滇之孔道,袁滋宣册之后唐、诏往来官民都可观瞻。袁滋有意不使用避讳称呼羁縻地区首领的做法是为强调羁縻关系的尊卑,是为唐朝对西南边疆部落宣示羁縻政策的表现。

  2.题刻中的“其时”,据“仅五十年来,贞元十年,南诏立功归化,朝廷发使册命。而邛部旧路方有兆吐蕃请钞隔关。其年七月,西川节度韦皋乃遣巡官监察御史马益闭石门路,量行馆”,又据“十年八月,遣使蒙凑罗栋及尹仇宽来献铎槊、浪人剑及吐蕃印八纽。凑罗栋,牟寻之弟也,锡赉甚厚,以尹仇宽为检校左散骑常侍,余各授官有差。俄又封尹仇宽为高溪郡王”。这两个出处可以确定“其时”是指贞元十年七月,韦皋修复石门关道路和重置驿站行馆,八月南诏遣使由此路赴 唐献贡,九月唐遣使袁滋往册南诏。

  石门关,天宝九、十年鲜于仲通讨南诏大败后关闭,于贞元十年八月前开启。韦皋修通石门关道路,说明石门关是唐、诏两国之间的边关。再据“······其年十一月二十四日送至石门······”,即贞元十年十一月二十四日,南诏遣使送袁滋到石门关后没有继续送行,也说明石门关就是唐、诏两国的边境关隘。另唐、诏两国恢复交往后,袁滋使团没有亲自镌刻题刻的必要,石门关的馆驿官员另寻匠人镌刻即可。

  3.“袁滋题刻”中韦皋的“开路置驿”和“赴云南册蒙异牟寻为南诏”这两个事件对于唐朝廷在西南地区的羁縻政策具有重要纪念意义,因此都值得刊石纪功。理论上对于袁滋出使来说,“赴云南册蒙异牟寻为南诏”为主,“开路置驿”为辅,可是袁滋却把“赴云南册蒙异牟寻为南诏”作为“开路置驿”的陪衬,并为“开路置驿”刊石纪念。本文认为“袁滋题刻”的“开路置驿”有两层意思,表层意思是唐与南诏确立和恢复羁縻关系,深层意思是唐朝再次打开西南区域的通道,从此可以通过羁縻政策招抚更多西南蛮夷部落并制衡吐蕃,对于唐朝廷和袁滋才是最值得宣扬纪功的。因此袁滋从国家利益的角度将重点落在“开路置驿”与“赴云南册蒙异牟寻为南诏”一并刊石纪功。

  “袁滋题刻”实际上是具有国界碑意义的“纪功边境碑”,立碑于唐、诏边界处,说明唐中期的羁縻政策已经流于形式,与“大唐天竺使之铭”的唐初相比已经失去对羁縻地区的实际控制,是唐中期羁縻政策管治能力减弱的体现。

  对“崔忻题刻”进行题刻结构的分析,除“题刻地点”外都能够容易地找出其他六项题刻结构要素,主出使官员“崔忻”;主出使官员在朝官职“鸿胪卿”;主出使官员出使官衔“勑持节宣劳靺羯使”;题刻事由“勑持节宣劳靺羯”;题刻目的“勑持节宣劳靺羯”,“永为记验”;题刻时间“开元二年五月十八日”。根据“大唐天竺使之铭”和“袁滋题刻”的题刻结构规律,“崔忻题刻”作为盛唐时期出使官员的摩崖题刻里是不可能没有题刻地点的,因此题刻中的“井两口”就是最有可能成为“题刻地点”要素的那个地名。我们再将三处题刻的结构要素排列比较,就可以更加直观地了解唐代各时期出使官员摩崖题刻是有一定相同规律的(表1):

  假设“勑持节宣劳靺羯使鸿胪卿崔忻”途经旅顺口黄金山处凿“井两口”,并题刻摩崖以宣扬纪功,那么对于鸿胪卿崔忻来说“勑持节宣劳靺羯”和凿“井两口”都是同等重要的“两件事”。但是看似合理却又不合理,“崔忻题刻”的时间是唐朝即将进入盛唐时代的前夜,勑命往册靺羯是庄严、盛大的国事;睿宗时契丹、奚势大,数次犯边而唐军不支,渤海势力南扩至鸭绿江;在这个历史背景下,负责唐朝外交职务的鸿胪卿被勑任“宣劳靺羯使”,这种同时拥有双重外交头衔的唐朝遣使,更加说明出使规格非比寻常,唐廷对此次出使的重视和期望。

  “大唐天竺使之铭”“袁滋题刻”这两处题刻都是在当时唐朝实际控制的边关,为羁縻政治宣扬羁縻关系和主权领土所立的具有“纪功边境碑”意义的摩崖题刻。但崔忻题刻“井两口凿井说”却无法体现唐朝对东北边疆羁縻政策的政治高度。事实上从唐廷对东北边疆政治博弈的角度来看,“勑持节宣劳靺羯”与凿“井两口”是完全不相干的“两件事”,而以“勑持节宣劳靺羯使鸿胪卿”的官员角度来看,将“宣劳靺羯”的国事与凿“井两口”相比较,凿“井”行为与“宣劳靺羯使鸿胪卿”的身份不符,因此“凿井”这个行为不值得鸿胪卿崔忻将其与国事“宣劳靺羯”一并提起,更何况还要为“凿井”刻石纪功。所以“井两口凿井说”是对“崔忻题刻”的误读,改变了“崔忻题刻”真正的意思,也降低了题刻内容的政治高度。

  “大唐天竺使之铭”和“袁滋题刻”的地理位置都是唐朝重要的边关驿戍,“崔忻题刻”所处的旅顺口其地理位置也不例外,自古就是东北及远东地区、朝鲜半岛、日本往来中原的重要枢纽。唐灭高句丽后旅顺口便是唐朝东北边疆重要的津驿边镇,基础配套设施已然十分完善,“勑持节宣劳靺羯使鸿胪卿”真有必要解决安东都护府管辖的津驿边镇的用水和缺井问题吗?唐朝自总章元年(668)设立安东都护府开始接手辽东地区,至开元二年(714)经营旅顺口46年之久,此处津驿边镇既要接待朝贡道上往来外国使臣,还要戍镇守边。当外国遣唐使或唐朝遣使出行经过旅顺口,看到“勑持节宣劳靺羯使鸿胪卿崔忻”为凿“井两口”纪功的刻石,会不会耻笑“鸿胪卿崔忻”沐猴而冠呢?若将“井两口”释意“两口井”,题刻的句意因此晦涩不通,甚至明朝时的古人也是同感。因此综合以上问题,本文认为“井两口凿井说”这一观点不成立。有鉴于此,本文通过研究提出一个新观点:“井两口”是地名,即“崔忻题刻”中“井两口”作为地名使用。这一论断将开启“崔忻题刻”研究的新篇章,下文将详细论述。

  目前“崔忻题刻”研究的争议有两个:一“靺羯”,二“井两口”。先说“靺羯”,学界对题刻用“靺羯”而不用“靺鞨”的观点各异。本文认为这是在羁縻政策的影响下,唐廷或崔忻有意使用“靺羯”而弃用“靺鞨”,这一现象与“袁滋题刻”不避讳“蒙异牟寻”一样,崔忻的出使目的是联合靺羯制衡契丹、奚势力的南扩,同时防止靺羯与契丹、奚联合对东北区域形成更大的威胁,阻止靺羯势力沿鸭绿江进入辽东;此时开元初的安东都护府已四次内迁至平州,表面上唐与靺羯是羁縻关系的主藩关系,实际是拉拢连衡靺羯实现政治联盟;此时虽是盛唐之始,唐廷却并没有能力真正管治羁縻地区,更没有王玄策那般开疆扩土的语境,但是羁縻政策的体面要体现,羁縻关系要宣扬,因此唐廷或崔忻有意用靺鞨的古称“靺羯”替代之,因“羯”意为蛮夷,用“靺羯”意指其国蛮夷,反衬唐朝文明上国,以这样的做法宣扬羁縻政策,强调羁縻关系的主藩之别。

  “崔忻题刻”所处位置在旅顺口黄金山下,据“登州海行入高丽渤海道······西南至都里海口六百里······登州东北海行,过大谢岛、龟歆岛、末岛、乌湖岛三百里。北渡乌湖海,至马石山东之都里镇二百里。东傍海壖,过青泥浦、桃花浦、杏花浦、石人汪、橐驼湾、乌骨江八百里······自鸭绿江口舟行百余里,乃小舫溯流东北三十里至泊汋口,得渤海之境”,可知“都里海口”“都里镇”是旅顺口在唐代的地名。

  据“夫所谓方镇者,节度使之兵也,原其始,起于边将之屯防者。唐初,兵之戍边者,大曰军,小曰守捉,曰城,曰镇,而总之者曰道”,又据“安东都里镇防人粮,令莱州召取当州经渡海得勋人谙知风水者,置海师二人、舵师四人,隶蓬莱镇,令候风调海晏,并运镇粮”,根据这两处文献可知都里镇是为军镇,是唐廷设置在高丽渤海朝贡道的重要津驿关隘。

  至于“都里海口”“都里镇”与“井两口”的关系,目前文献可查“都里镇”地名最早出自敦煌藏经洞《唐开元廿五年水部式》残卷76—77行,开元廿五年(737)。“都里海口”地名最早出自《书》,摘录自唐代贾耽的《边州入四夷道里记》,成书于贞元十四年(798)—永贞元年(805),另“都里镇”在文献中第二次出现亦载于《边州入四夷道里记》。“井两口”地名最早出自“崔忻题刻”,“开元二年五月十八日”即714年。因此将三个地名按时间早晚排序,“井两口”地名早于“都里镇”23年,早于“都里海口”84— 91年,因此“井两口”早于“都里镇”和“都里海口”这两个地名。据《元和郡县志》卷三邠州载:“开元十三年(725),以豳与幽字相涉,诏曰‘鱼、鲁变文,荆、并误听,欲求辨惑,必也正名,改为邠字’。”本文认为自唐开元二年至开元廿五年间改“井两口”地名为“都里镇”,与玄宗改不规范地名有关。关于“井两口”改名“都里镇”的研究将另文讨论。综上,“井两口”与“都里镇”“都里海口”在时间上是前与后的关系(表2)。

  自明代以来,为迎合“崔忻题刻”句读通顺,学者在“井两口”前多加动词“凿”或将“忻”释做动词,如果不前置动词,“井两口”就是病句,题刻也会成为病句。而“井两口”释为地名,就不存在语法问题,且题刻句读自然、通顺、易懂。这也变相说明题刻中的“崔忻”与“井两口”之间并不是文字层面的简单关系,只因“井两口”这个地名看起来太过世俗,让人容易误解。众所周知,旅顺口的历史地名有都里镇、都里海口、狮子口、旅顺口,这四个地名中有三个地名有“口”字,古今共识这三个地名的“口”意为海口,可由“都里海口”互为印证。由此“井两口”之“口”字也便是海口之意,“井两”为古地名,故“井两口”古地名矣,“井两口”“都里海口”“狮子口”“旅顺口”是同一地区不同时期的历史地名。通过句读列举将“井两口”地名之于“崔忻题刻”,题刻句读:“勑持节宣劳靺羯使鸿胪卿崔忻,井两口永为记验。开元二年五月十八日。”题刻释读:“奉诏持节册宣劳靺羯使鸿胪卿崔忻,井两口(地名)永为记验。开元二年五月十八日。”即使将题刻中的“井两口”地名置换成其他地名,依然句读通顺、释读易懂(表3)。

  一,目前关于“高丽渤海道”的文献里不见“井两口”,只见登州、莱州,可两地又不见相关唐代实物资料,在旅顺口却有“崔忻题刻”与文献互为印证,这说明唐开元初的“井两口”与登、莱州都是“高丽渤海道”上的重要津关边镇。前文提到“井两口”更名“都里镇”;据都里镇隶安东都护府管理,“东莱守捉,莱州领之;东牟守捉,登州领之;兵各千人”和“唐初,兵之戍边者,大曰军,小曰守捉,曰城,曰镇,而总之曰道”,据此二文献可知军事上登、莱为守捉,“井两口”(都里镇)为镇,“井两口”在军队建制上低于登、莱守捉,但各属不同管辖。安东都护府管靺羯、高句丽旧地和新罗,则唐与靺羯、新罗、日本互往人员需经“井两口”出入唐境,由“井两口”的津驿边镇公验出入文牒或过所,由安东都护府辖管;因此“井两口”是唐朝先天至开元初期进入国内的第一道津关边镇,也是唐朝通往东北亚的国境关口,那么“崔忻题刻”在唐朝东北边疆所起到的政治意义与“大唐天竺使之铭”“袁滋题刻”是相同的,是在唐朝对东北边疆实施羁縻政策的背景下,为宣扬唐与靺羯的羁縻关系、主藩地位和主权领土所立的“纪功边境碑”。

  二,崔忻将“勑持节宣劳靺羯”与“井两口”地名同入刻石,并纪功于地名,已经说明“井两口”的意义特殊。“崔忻题刻”的重点落在“井两口永为记验”,本文认为崔忻是在强调“井两口”地理位置的重要性和特殊意义,“井两口”是安东都护府的重要津关边镇,是唐朝距离靺羯最近的国境关隘,是盛唐通往辽东和东北的唯一出口,是日本、新罗、靺羯、远东部族朝贡唐朝的“万国津梁”,一切都指向“井两口”,印证了“井两口”的地理位置对于唐朝政治博弈东北亚地区具有重要的地缘政治意义,这就是“鸿胪卿崔忻”将“勑持节宣劳靺羯”与“井两口”一并刻石纪功“永为记验”的真正用意。

  回到大唐开元二年五月十八日的旅顺口,在勑持节宣劳靺羯使鸿胪卿崔忻的眼中,具有地缘政治意义的边关重镇“井两口”和凿“井两口”,哪一个更值得刻石纪功永为记验呢?

  唐代的辽东文献匮乏难窥,至于旅顺口更是只鳞片羽。唐朝曾经的辉煌被历史碾碎,但所幸总是会在某个角落找到可以重合在一起的那两支片羽。由于“崔忻题刻”的内容仅廿九字,故论证“井两口”只能旁推侧引,“大唐天竺使出铭”“崔忻题刻”“袁滋题刻”分别刻于唐初、盛、中期,立于唐西、东、南国境处,三者在时间和地域上可以相互参考、补充和佐证。通过“大唐天竺使之铭”“袁滋题刻”的展开分析,得到能够支持“崔忻题刻”“井两口”地名成立的观点佐证。“井两口”地名的确立,或将开启“崔忻题刻”研究的新篇章,使其拥有新生命,为唐代东北边疆安东都护府、渤海国研究提供崭新的文史资料,填补了旅顺口唐开元初的历史地名—“井两口”。